尊龙凯时人生就是博·(中国)官网北交所新股研究:凯德石英(8|全讯网论坛|351
1★ღ✿、凯德石英成立于1997年★ღ✿,是国内领先的石英玻璃制品加工企业★ღ✿,主要从事石英仪器★ღ✿、石英管道★ღ✿、石英舟等石英玻璃制品的研发★ღ✿、生产和销售★ღ✿;主要产品包括石英管道★ღ✿、石英舟★ღ✿、石英仪器等石英玻璃制品★ღ✿,主要应用于半导体集成电路芯片领域★ღ✿、光伏太阳能行业领域及其他领域★ღ✿。
2★ღ✿、凯德石英2018~2020年的营业总收入分别为★ღ✿:11,119.97万元★ღ✿、15,450.48万元★ღ✿、16,352.51万元★ღ✿;归母净利润分别为★ღ✿:2,140.97万元★ღ✿、3,246.04万元★ღ✿、3,444.74万元★ღ✿。公司2021年上半年的营业总收入为7,851.22万元★ღ✿,归母净利润为1,553.29万元★ღ✿。公司拟募集资金2.7亿元★ღ✿,发行价格区间为18.00元/股(含本数)~45.00元/股(含本数)★ღ✿,并拟将实际募集资金扣除发行费用后的净额全部用于与公司高端石英制品产业化项目★ღ✿。
3★ღ✿、凯德石英拥有产品技术和工艺领先的先发优势全讯网论坛★ღ✿、市场品牌及客户资源优势和人才优势★ღ✿;同时也存在着下游行业波动的风险★ღ✿、原材料价格波动★ღ✿、出口销售收入波动★ღ✿、被上中游行业延申替代★ღ✿、客户对产品的认证时间过长和高端石英材料依赖进口的风险★ღ✿。
凯德石英通过自主研发方式掌握了多项与石英制品加工相关的核心技术★ღ✿。始终坚持技术创新与技术保护★ღ✿,累计取得12项发明专利★ღ✿。同时★ღ✿,在金融焊接技术★ღ✿、多人多点卧式快速焊接方法★ღ✿、反向焊接技术和退火控制技术中均有所创新★ღ✿。
凯德石英生产的石英制品主要为定制化产品★ღ✿,报告期内★ღ✿,发行人共生产40余万件(支)石英制品★ღ✿,涉及规格近6,000种★ღ✿,加工经验丰富★ღ✿,并在★ღ✿:一种石英管结构及其加工方法★ღ✿、钟罩及应用其的等离子去胶机和一种石英扩散炉的点火室中进行了创新★ღ✿。
北京凯德石英股份有限公司(以下简称★ღ✿:凯德石英)成立于1997年1月★ღ✿,注册资金6,000万元★ღ✿,是国内领先的石英玻璃制品加工企业★ღ✿。公司前身是电子信息产业部军工定点厂北京半导体器件五厂的石英加工部★ღ✿,具有几十年为军用半导体集成电路生产线加工配套石英制品的历史★ღ✿。1997年与美国加州设备材料有限公司合资(以现金及技术产权出资形式★ღ✿,占注册资本70%)★ღ✿,引进国外先进技术和高纯度石英材料★ღ✿,成为一家专业制造高精度石英制品的中美合资公司★ღ✿。后经多次股权变换★ღ✿,于2013年由中外合资企业转为内资企业★ღ✿。
凯德石英的主营业务为石英仪器★ღ✿、石英管道★ღ✿、石英舟等石英玻璃制品的研发尊龙凯时人生就是博·(中国)官网★ღ✿、生产和销售★ღ✿;主要产品包括石英管道★ღ✿、石英舟★ღ✿、石英仪器等石英玻璃制品★ღ✿。凯德石英的产品作为下游企业的生产耗材★ღ✿,广泛应用于半导体集成电路芯片领域★ღ✿、光伏太阳能行业领域及其他领域★ღ✿。主要客户为国内知名半导体设备制造企业北方华创★ღ✿、光伏设备制造企业捷佳伟创★ღ✿、功率半导体器件制造企业华微电子等★ღ✿。
凯德石英的核心技术均为自主研发技术★ღ✿,技术演进情况主要分为技术积累阶段★ღ✿、稳步发展阶段★ღ✿、快速发展阶段★ღ✿。
凯德石英的主营业务为石英仪器★ღ✿、石英管道★ღ✿、石英舟等石英玻璃制品的研发★ღ✿、生产和销售★ღ✿;主要产品包括石英管道★ღ✿、石英舟★ღ✿、石英仪器等石英玻璃制品★ღ✿。产品性能高纯★ღ✿,耐高温★ღ✿,化学稳定性好★ღ✿,应用于半导体集成电路芯片领域★ღ✿、光伏太阳能行业领域及其他领域★ღ✿。
石英制品作为芯片生产工艺过程中承载硅片的耗材★ღ✿,应用到的半导体集成电路生产环节较多尊龙凯时人生就是博·(中国)官网尊龙凯时人生就是博·(中国)官网★ღ✿,其中★ღ✿,石英舟★ღ✿、石英管道主要应用在氧化★ღ✿、扩散★ღ✿、化学气相沉积(CVD)环节★ღ✿;石英仪器则因为类别较多★ღ✿,根据不同产品类型★ღ✿,分别适用于氧化★ღ✿、扩散★ღ✿、化学气相沉积(CVD)★ღ✿、清洗★ღ✿、刻蚀及金属提纯等环节★ღ✿。
国内市场上★ღ✿,凯德石英长期服务于国内知名半导体设备制造企业北方华创★ღ✿、光伏设备制造企业捷佳伟创★ღ✿、功率半导体器件制造企业华微电子等客户★ღ✿,并长期为昆明物理研究所★ღ✿、中国电子科技集团公司第十一★ღ✿、十三研究所等科研院所提供产品★ღ✿。
报告期内★ღ✿,凯德石英的前五大客户享受总额占当期营业收入的比例分别为★ღ✿:48.92%★ღ✿、60.92%★ღ✿、61.89%★ღ✿、55.69%★ღ✿。
凯德石英通过不断的技术研发和产品升级★ღ✿,为下游客户提供高性能的石英仪器★ღ✿、石英管道★ღ✿、石英舟等产品★ღ✿,通过不断优化产品质量★ღ✿、性能和服务等方式获得持续的竞争优势★ღ✿,在实现产业化和规模化过程中★ღ✿,获取合理的商业利润★ღ✿。
凯德石英的销售采取直销的模式★ღ✿,由销售部门直接面向终端客户签署合同和结算货款★ღ✿,并向其提供技术支持和售后服务★ღ✿。在市场营销方面全讯网论坛★ღ✿,公司不定期的通过展会★ღ✿、座谈会向客户及潜在客户介绍公司产品★ღ✿、展示公司技术★ღ✿;同时也借助互联网等信息传播媒介进行公司宣传和产品推广★ღ✿。此外★ღ✿,公司会定期邀请石英制品领域内的专家举办技术讲座★ღ✿,根据石英特点为客户提供设计参考★ღ✿,并进行实际指导★ღ✿,以期获取更多的潜在客户★ღ✿、更高的业内知名度和更广阔的产品市场★ღ✿。
凯德石英对外采购主要包括原材料采购★ღ✿、燃料气体采购和设备采购★ღ✿。其中原材料采购采用常规采购和大额采购相结合的采购模式★ღ✿。燃料气体采购由气站提出采购申请★ღ✿,经采购经理审核后★ღ✿,由采购部门进行采购★ღ✿。设备采购主要包括电子机械设备★ღ✿、电子设备和石英机械设备采购★ღ✿,该部分采购主要由使用部门向采购部提出采购申请尊龙凯时人生就是博·(中国)官网★ღ✿,经采购经理审核及总经理批准后★ღ✿,实施采购★ღ✿。
凯德石英采取以销定产的生产模式★ღ✿。公司获取客户合同后★ღ✿,会组织采购物流部★ღ✿、技术部★ღ✿、生产部进行评审和相关审核流程★ღ✿,并下发到各生产部门★ღ✿,进行排产加工★ღ✿。
张忠恕★ღ✿、王毓敏为公司共同实际控制人★ღ✿。截至2021年12月16日★ღ✿,张忠恕持有公司23.95%的股权★ღ✿,王毓敏持有公司13.24%的股权★ღ✿,二人为夫妻关系★ღ✿,合计直接持有公司37.19%的股权★ღ✿。
张忠恕先生★ღ✿,1950年3月出生★ღ✿,高中学历★ღ✿。1972年至1987年尊龙凯时人生就是博z6com★ღ✿,★ღ✿,就职于山西石英玻璃制品厂★ღ✿,从事石英玻璃加工相关工作★ღ✿,历任车间工人★ღ✿、班长★ღ✿、车间主任★ღ✿;1988年至1996年就职于北京半导体器件五厂★ღ✿,从事石英玻璃加工相关工作★ღ✿,历任生产科员工★ღ✿、石英加工部负责人★ღ✿;1997年1月至2011年7月★ღ✿,任凯德有限总经理★ღ✿;2011年7月至2011年12月★ღ✿,任凯德有限董事长兼总经理★ღ✿;2011年12月至2015年6月★ღ✿,任凯德有限董事长★ღ✿;2015年6月至今★ღ✿,任凯德石英董事长兼总经理★ღ✿。
王毓敏女士全讯网论坛★ღ✿,1950年10月出生★ღ✿,高中学历★ღ✿。1972年7月至1987年12月★ღ✿,就职于山西石英玻璃制品厂★ღ✿,从事统计工作★ღ✿;1988年1月至1998年8月★ღ✿,就职于北京西城新文化托儿所★ღ✿,任人事干部★ღ✿;1998年9月至2000年10月★ღ✿,就职于北京市西城区婴幼儿保教实验院★ღ✿,任人事干部★ღ✿;2001年4月至2020年5月★ღ✿,就职于波瑞尔石英★ღ✿,历任监事★ღ✿、执行董事尊龙凯时人生就是博·(中国)官网★ღ✿、经理★ღ✿;2002年5月至2015年7月★ღ✿,任凯德有限董事★ღ✿;2015年8月至2020年4月任凯德石英监事★ღ✿。
截至2021年9月30日★ღ✿,公司前十名股东合计持股4,910万股★ღ✿,占比81.84%★ღ✿,情况如下★ღ✿:
北京凯芯新材料科技有限公司★ღ✿:于2020年4月在北京市通州区成立★ღ✿,经营范围是从事半导体工业★ღ✿、光伏★ღ✿、电子工业领域内的石英加工技术推广★ღ✿、技术开发★ღ✿、技术咨询★ღ✿、技术服务★ღ✿、技术转让★ღ✿;生产高端石英制品★ღ✿;销售玻璃制品★ღ✿;设备安装★ღ✿;设备维修★ღ✿;货物进出口★ღ✿。截至2021年12月16日★ღ✿,公司尚未实际开展经营业务★ღ✿。
2018~2020年★ღ✿,凯德石英的毛利率分别为44.97%★ღ✿、44.26%★ღ✿、40.18%★ღ✿,同行业可比上市公司平均销售毛利率分别为38.70%★ღ✿、40.60%★ღ✿、39.90%★ღ✿。同期新三板挂牌企业东科石英因其存在部分电子产品★ღ✿,为负毛利★ღ✿,导致其综合毛利低于公司水平★ღ✿。
报告期内★ღ✿,凯德石英半导体集成电路芯片用石英产品的各期收入分别为★ღ✿:8,539.66万元★ღ✿、8,012.69万元★ღ✿、9,119.06万元★ღ✿、5,276.12万元★ღ✿;分别占比★ღ✿:76.8%★ღ✿、51.86%★ღ✿、55.77%★ღ✿、67.20%全讯网论坛★ღ✿。在2018~2020年★ღ✿,半导体集成电路芯片用石英产品营业收入在小范围内浮动★ღ✿,2020年销售额达到近三年内最高★ღ✿。
光伏太阳能行业用石英产品的各期收入分别为★ღ✿:2,537.68万元★ღ✿、7,393.76万元★ღ✿、7,099.09万元★ღ✿、2,524.61万元★ღ✿,分别占营业总收入比例为★ღ✿:22.82%尊龙凯时人生就是博·(中国)官网★ღ✿、47.85%★ღ✿、43.41%★ღ✿、32.16%★ღ✿,整体呈现快速增长趋势★ღ✿,收入的年均复合增长率(GAGR)为67.26%★ღ✿;近三年该类产品占主营业务收入比重最高为2019年★ღ✿,达47.85%★ღ✿。
综上可见★ღ✿,2019年相对2018年发行人营业收入大幅度增加★ღ✿,主要系光伏太阳能类产品市场变化导致的★ღ✿。2020年度相对2019年度发行人营业收入的增长主要系半导体集成电路销售增加所致★ღ✿。两期的营业收入增长均与当期光伏太阳能行业★ღ✿、半导体集成电路行业的发展趋势保持一致★ღ✿。
中低端产品的收入来源于内销和外销★ღ✿。在2019年~2021年上半年★ღ✿,内销收入分别为★ღ✿:14,601.52万元★ღ✿、15,891.25万元★ღ✿、7,608.43万元★ღ✿;分别占比中低端收入比例为★ღ✿:94.51%★ღ✿、97.18%★ღ✿、96.91%★ღ✿。凯德石英的销售地区主要以内销为主★ღ✿。
凯德石英选择《北京证券交易所股票上市规则(试行)》第2.1.3条规定的标准★ღ✿,具体如下★ღ✿:“预计市值不低于2亿元★ღ✿,最近两年净利润均不低于1,500万元且加权平均净资产收益率平均不低于8%★ღ✿,或者最近一年净利润不低于2,500万元且加权平均净资产收益率不低于8%★ღ✿。”
凯德石英本次拟向不特定合格投资者公开发行人民币普通股募集资金★ღ✿,本次发行价格区间为18.00元/股(含本数)~45.00元/股(含本数)★ღ✿。未考虑超额配售选择权的情况下★ღ✿,本次发行股数不超过1,500万股★ღ✿。并拟将实际募集资金扣除发行费用后的净额全部用于与公司主营业务相关的产品生产项目★ღ✿:高端石英制品产业化项目★ღ✿。
高端石英制品产业化项目★ღ✿:高端石英制品是应用在8★ღ✿、12英寸半导体集成电路的基本原料★ღ✿。本项目拟对现有石英制品生产制造工艺和产品性能进行升级优化★ღ✿,在充分利用积累的生产技术和生产经验基础上★ღ✿,整合产品现有优势★ღ✿,实现公司石英制品在性能和应用场景上的提升★ღ✿,满足下游客户群体对产品的高标准要求★ღ✿。
根据中国证监会发布的《上市公司行业分类指引》(2012年修订)的规定★ღ✿,凯德石英属于“C30非金属矿物制品业”尊龙凯时人生就是博·(中国)官网★ღ✿。
石英制品行业与下游领域密不可分★ღ✿,涉及半导体★ღ✿、光伏★ღ✿、砷化镓★ღ✿、化工★ღ✿、航空航天★ღ✿、军工等众多领域★ღ✿,发展比较稳定★ღ✿。石英材料一般是天然结晶石英或合成硅烷经高温熔制而成★ღ✿,具有极低的热膨胀系数★ღ✿、优异的耐温性★ღ✿、良好的化学稳定性★ღ✿、优良的电绝缘性★ღ✿、低而稳定的超声延迟性及高于普通玻璃的机械性等特点★ღ✿,性能优越★ღ✿、终端应用广泛★ღ✿。石英制品的种类多★ღ✿,是半导体制造工序的重要材料★ღ✿,其应用几乎贯穿半导体晶圆制造的整个过程★ღ✿。目前★ღ✿,半导体用石英材料国产化率低★ღ✿,市场几乎被国外公司垄断★ღ✿。
石英玻璃制品所处产业链上游主要包括石英砂★ღ✿、石英材料★ღ✿,中游主要为各规格及型号不同的石英制品★ღ✿,行业下游主要对接半导体★ღ✿、光伏★ღ✿、电光源★ღ✿、航空航天等应用领域★ღ✿。凯德石英处于中游石英制品行业★ღ✿。
在石英制品的下游终端应用中★ღ✿,半导体★ღ✿、光纤★ღ✿、光学★ღ✿、光伏和电光源行业的占比分别为65%★ღ✿、14%★ღ✿、10%★ღ✿、7%和4%★ღ✿,其中★ღ✿,光纤★ღ✿、光伏和半导体是增长较快的领域★ღ✿,将成为石英制品行业发展的助推器★ღ✿。
半导体产品由集成电路(IntegratedCircuit★ღ✿,IC★ღ✿,又称芯片)★ღ✿、分立元件★ღ✿、光电子产品和传感器组成★ღ✿。根据WSTS数据统计★ღ✿,全球半导体的市场规模从2012年度的2,916亿美元增长至2020年度的4,404亿美元★ღ✿,其中★ღ✿,集成电路市场规模占比约为80%★ღ✿,是全球半导体市场的主要组成部分★ღ✿。
光伏产业是半导体技术与新能源需求相结合而衍生的产业★ღ✿。大力发展光伏产业★ღ✿,对调整能源结构★ღ✿、推进能源生产和消费革命★ღ✿、促进生态文明建设具有重要意义★ღ✿。我国已将光伏产业列为国家战略性新兴产业之一★ღ✿。随着中国各个环节的核心厂商进行扩产计划★ღ✿,2019年中国硅片★ღ✿、电池片★ღ✿、组件产能全球占比约为97%★ღ✿、79%全讯网论坛★ღ✿、71%★ღ✿。根据国家发改委能源所的展望★ღ✿,2050年中国光伏装机将达到5000GW★ღ✿。
石英玻璃制品属于技术密集型行业★ღ✿,企业需拥有自己的核心技术才能在行业内稳步发展★ღ✿。石英行业的焊接技术★ღ✿、高温吹制技术以及数控技术都需要长时间的经验积累★ღ✿。同时★ღ✿,石英制品加工企业需要根据客户的不同需求进行个性化的定制★ღ✿,产品多样化的需求要求企业本身要具备充足的技术积累★ღ✿,缺乏相关技术经验积累将成为进入本行业的壁垒之一★ღ✿;此外★ღ✿,国产石英零部件难以达到半导体工艺的高纯度要求★ღ✿,也是进入本行业的技术壁垒之一★ღ✿。
下游行业对产品的品质可靠性及稳定性要求较高★ღ✿,因而客户往往倾向于和成立时间较久★ღ✿、在行业内口碑较好的石英玻璃制品企业合作★ღ✿,以保证产品质量的可靠性和技术要求的稳定性★ღ✿。在半导体应用的石英制品通常需要通过高端设备厂商的直接认证★ღ✿,对新进入厂家提出了严峻的挑战★ღ✿。因此★ღ✿,新进入该行业的企业在市场开拓和新客户开发方面具有一定难度和阻碍★ღ✿,面临着明显的进入壁垒★ღ✿。
石英玻璃加工对人员素质要求较高★ღ✿,行业内企业须构建较为成熟的管理★ღ✿、技术和营销方面的人才体系才能取得成功★ღ✿;目前该行业较为缺乏具有丰富实践经验的高素质专业人才★ღ✿,行业新进入者无法迅速解决人才匮乏的问题★ღ✿。此外★ღ✿,一个成熟的生产技术人员的培训周期通常较长★ღ✿,新进入企业往往面临着持续生产经营的考验★ღ✿。
从技术路线上看★ღ✿,未来电熔法和合成石英玻璃需求量较大★ღ✿。光掩膜基板★ღ✿、随着物联网和5G的快速发展★ღ✿,高性能合成石英玻璃需求将会越来越大★ღ✿。越来越多的石英玻璃材料高端制造厂家均已布局合成石英玻璃生产★ღ✿。
从材料本身性能来看★ღ✿,制造厂家已不满足于单纯提高石英玻璃纯度和减少杂质★ღ✿,还通过添加其他化学元素增强石英材料性能★ღ✿,满足产品的个性化需要★ღ✿。
从下游应用领域的扩展来看★ღ✿,移动智能终端及芯片呈爆发式增长★ღ✿,云计算★ღ✿、物联网★ღ✿、大数据等新业态快速发展★ღ✿,石英材料作为高端制造的重要辅材的石英产业也将持续增长★ღ✿。5G基站的建设推动光纤需求增长★ღ✿,为光纤领域提供配套产品的石英企业或迎来新的增长点★ღ✿。此外★ღ✿,石英纤维在光纤★ღ✿、汽车★ღ✿、医学等非军工领域应用良好★ღ✿。
石英玻璃产品正逐渐向“纯★ღ✿、精★ღ✿、净★ღ✿、大★ღ✿、专”方向发展★ღ✿:基础材料的纯度更高★ღ✿,器件产品的加工精度更高★ღ✿,产品生产和应用环境洁净度更高★ღ✿,产品器型尺寸更大★ღ✿,产品对各种专门应用场合的适应性更强★ღ✿。同时★ღ✿,随着国家对石英制品下游行业的重视程度持续增加★ღ✿,石英材料行业有望加速进口替代★ღ✿,进入快速上行趋势★ღ✿。
全球高端石英制品市场★ღ✿,尤其是以半导体★ღ✿、光通讯为主的电子级石英制品市场★ღ✿,主要还是由海外龙头企业掌握★ღ✿,这些公司均具备独特的技术优势★ღ✿,各自有其占领的领域和市场★ღ✿,主要的行业巨头有★ღ✿:美国应用材料★ღ✿、德国贺利氏★ღ✿、日本信越★ღ✿、中国台湾崇越★ღ✿、韩国金刚★ღ✿、韩国Wonik★ღ✿、日本泰谷诺等★ღ✿。
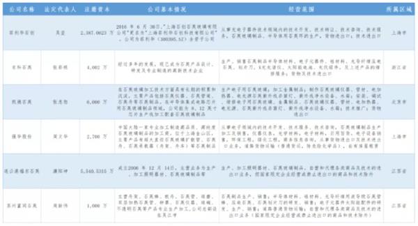
根据中国电子材料行业协会石英分会2020年发布的《石英制品行业发展报告》★ღ✿:国内具有一定规模★ღ✿,从事石英新材料研发★ღ✿、生产的企业约200家★ღ✿,按产品类别可可分为石英原料企业★ღ✿、石英基材供应商与石英制品加工企业三类★ღ✿。其中★ღ✿,从事石英制品加工企业超50家★ღ✿,属于公众公司或上市公司子公司的企业有4家★ღ✿,主要为菲利华石创★ღ✿、东科石英全讯网论坛★ღ✿、凯德石英★ღ✿、强华股份(已摘牌)★ღ✿。非公众公司中★ღ✿,连云港福东石英★ღ✿、苏州富同石英在行业内也具有一定的代表性★ღ✿。
凯德石英的董事长张忠恕先生是中国高级石英玻璃技师★ღ✿。同时★ღ✿,公司通过自主研发方式已掌握多项与石英制品加工相关的核心技术★ღ✿,成功取得发明专利12项★ღ✿、实用新型专利26项★ღ✿、外观专利1项★ღ✿,在同行业同类型公司中具有较大竞争优势★ღ✿,产品技术具备先进性★ღ✿。
凯德石英的业务发展势头良好★ღ✿,是行业内知名度及信誉度较高的石英玻璃加工企业★ღ✿。目前公司国内客户超200家★ღ✿,遍及半导体★ღ✿、光伏等多个下游行业★ღ✿;在国外客户方面★ღ✿,公司连续10多年从事4★ღ✿、6英寸和8★ღ✿、12英寸半导体芯片生产线用石英玻璃制品的出口加工业务★ღ✿,产品主要销往德国★ღ✿、美国和中国台湾等地区★ღ✿,产品种类多达上百种★ღ✿。
公司在研发生产过程中形成了多项成果★ღ✿,培养出一批优秀的生产技术人才★ღ✿。公司员工中生产★ღ✿、质检★ღ✿、技术人员较多★ღ✿,且从事石英制品行业多年★ღ✿,拥有丰富的从业经验和工作技能★ღ✿,有效保证了公司产品的品质和声誉★ღ✿。
1.生产能力有限★ღ✿。凯德石英目前已拥有8★ღ✿、12英寸半导体芯片生产线用石英玻璃制品生产加工技术★ღ✿,但主要产能还停留在中低端石英玻璃制品市场★ღ✿,由于生产能力的限制★ღ✿,公司已无法满足日益扩大的市场需求★ღ✿。
2.整体规模仍较小★ღ✿。凯德石英与国外知名石英制品生产厂商相比★ღ✿,公司的规模还较小★ღ✿,资金实力较弱★ღ✿,需要资金支持★ღ✿,扩大生产能力★ღ✿,以满足快速成长的国内高端市场需求和丰富产品类别★ღ✿,从而进一步提升企业竞争力AG尊龙凯时官网★ღ✿!★ღ✿。
凯德石英存在着下游行业波动的风险★ღ✿、原材料价格波动★ღ✿、出口销售收入波动★ღ✿、被上中游行业延申替代★ღ✿、客户对产品的认证时间过长和高端石英材料依赖进口的风险★ღ✿。
证券之星估值分析提示太阳能盈利能力一般★ღ✿,未来营收成长性一般★ღ✿。综合基本面各维度看★ღ✿,股价合理★ღ✿。更多
证券之星估值分析提示北方华创盈利能力一般★ღ✿,未来营收成长性一般★ღ✿。综合基本面各维度看★ღ✿,股价偏高★ღ✿。更多
证券之星估值分析提示新文退盈利能力较差★ღ✿,未来营收成长性较差★ღ✿。综合基本面各维度看★ღ✿,股价偏高★ღ✿。更多
证券之星估值分析提示菲利华盈利能力良好★ღ✿,未来营收成长性良好★ღ✿。综合基本面各维度看★ღ✿,股价合理★ღ✿。更多
证券之星估值分析提示捷佳伟创盈利能力良好尊龙凯时官网入口★ღ✿。★ღ✿,未来营收成长性一般★ღ✿。综合基本面各维度看★ღ✿,股价合理★ღ✿。更多
证券之星估值分析提示华微电子盈利能力一般尊龙人生就是博d88官方网站★ღ✿,★ღ✿,未来营收成长性一般★ღ✿。综合基本面各维度看★ღ✿,股价偏高★ღ✿。更多
证券之星估值分析提示连云港盈利能力较差★ღ✿,未来营收成长性一般★ღ✿。综合基本面各维度看★ღ✿,股价合理★ღ✿。更多
证券之星估值分析提示石英股份盈利能力优秀★ღ✿,未来营收成长性一般★ღ✿。综合基本面各维度看★ღ✿,股价合理★ღ✿。更多
以上内容与证券之星立场无关★ღ✿。证券之星发布此内容的目的在于传播更多信息★ღ✿,证券之星对其观点★ღ✿、判断保持中立★ღ✿,不保证该内容(包括但不限于文字★ღ✿、数据及图表)全部或者部分内容的准确性★ღ✿、真实性★ღ✿、完整性★ღ✿、有效性★ღ✿、及时性★ღ✿、原创性等★ღ✿。相关内容不对各位读者构成任何投资建议★ღ✿,据此操作★ღ✿,风险自担★ღ✿。股市有风险★ღ✿,投资需谨慎★ღ✿。如对该内容存在异议★ღ✿,或发现违法及不良信息★ღ✿,请发送邮件至★ღ✿,我们将安排核实处理★ღ✿。


